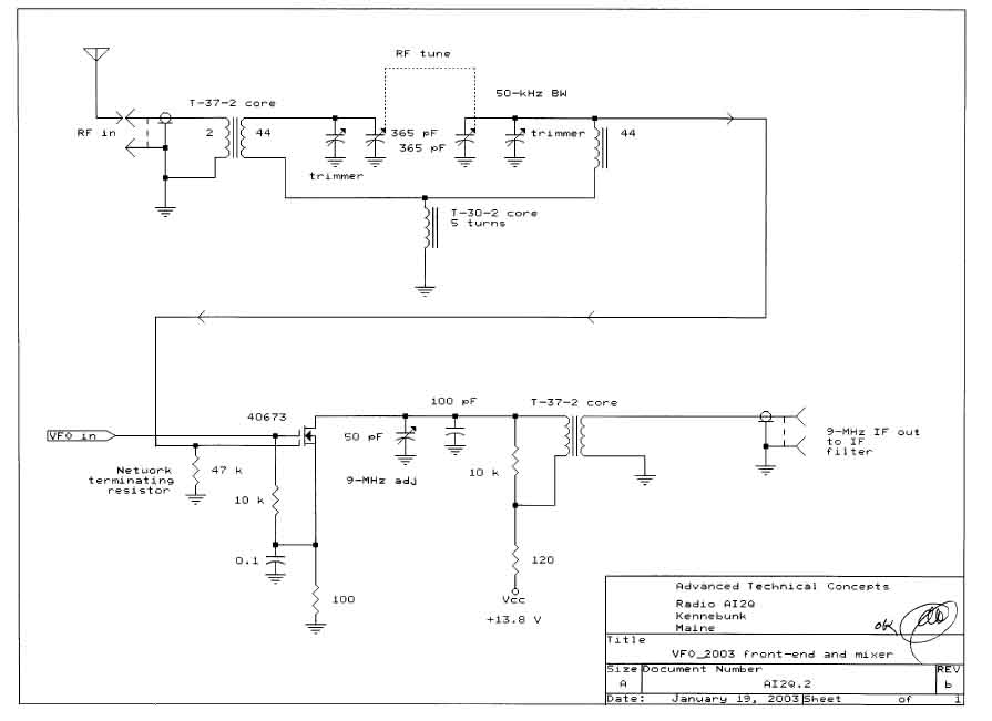
The VFO output board also accommodates the receiver's mixer circuitry. Note that no RF amplifier was used. The mixer is fed directly from the receiver's tuned pre-selector circuitry.

On the 75-meter band, an RF amplifier would unnecessarily complicate the front-end, and also possibly result in degraded signal-handling capability. Atmospheric and band noise at 3.8 MHz makes an RF amplifier unnecessary.

Click here for a schematic of the receiver section front-end and mixer circuitry.

Here's what the VFO buffer/mixer board looks like (below, left) when fully populated.

   

Click for a magnified photo that shows the details of the installed mixer circuitry, as well as the placement of the front-end tuning capacitor. The tuned circuit inductors aren't yet in place, nor is the 9-MHz mixer output wired. However, the 9-MHz variable tuning trimmer capacitor is in place.

The second photo (above, right) shows the completed assembly, with all front-end wiring in place. Click here for a magnified view. A Heathkit Q-meter was used to match the toroidal coils to ensure front-end tracking.

The mixer is based on a 40673 dual-gate MOSFET. This component isn't critical; other dual-gate MOSFETs, such as MPF-131s, can be substituted. At 3.8-MHz, lead dress and component placement isn't critical.

Click to continue to BFO circuit details.

Use your browser's BACK button to return to the previous page.

Click here to return to the home page.